今天是:
崇德 尚学 敬业 创新

通知公告

通知公告

当前位置: 网站首页 >> 通知公告 >> 正文

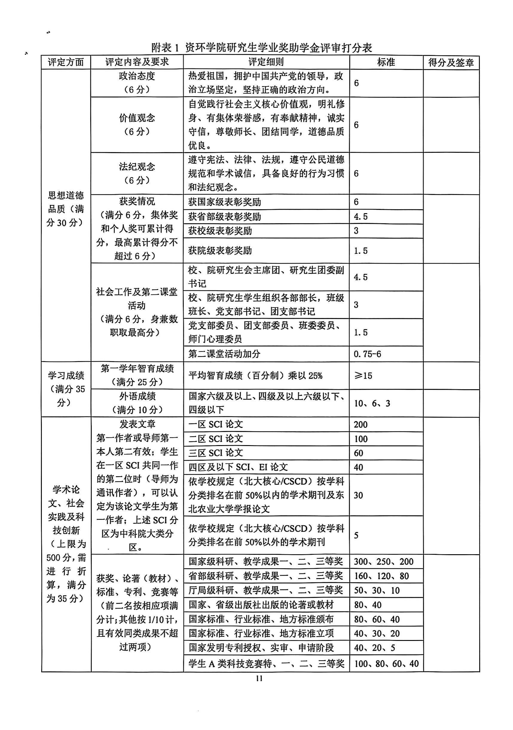
060net永利2025年研究生学业奖助学金评审工作实施细则

   发布时间:2025-10-31         浏览次数:


Baidu
sogou